以下内容,有可能引起内心冲突或愤怒等不适症状。若有此症状自觉被误导者,请绕行。
若按捺不住看后症状特别明显,可自行前往CCAV等欢乐频道进行综合调理。其余,概不负责。
欢迎转载,和谐评论!看不到图请挂代理。
每天一图说,让我们更清楚地了解这个世界
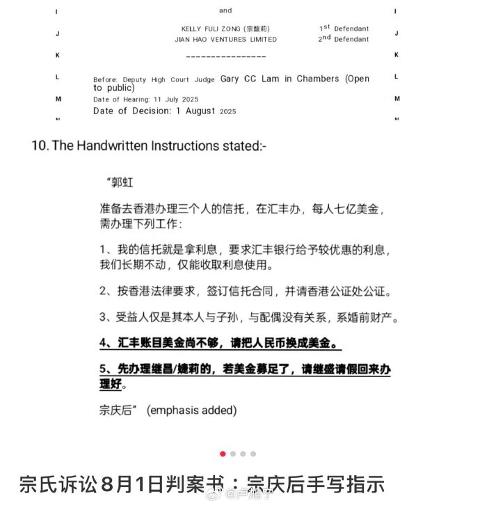
【1】港高院判宗馥莉暂不得提取汇丰账户资产
中国饮料巨头娃哈哈集团已故创始人宗庆后遗产纠纷案,星期五(8月1日)在香港高等法院进行聆讯,现任集团董事长宗馥莉被令暂不得提取在香港汇丰银行账户的资产。

一个孩子七亿美金

【2】武大已组建工作专班
#武大将按校纪校规学术规范作出处理#武汉大学:已组建工作专班,正在对肖某某纪律处分、杨某某学位论文等进行全面调查复核,并将以事实为依据,严格按照校纪校规、学术规范作出相应处理。

【3】昆明突然宣布:本地公积金可以全国买房

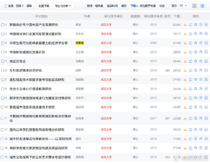
【4】武汉大学的学位论文下载量排名,杨景媛已经第三了

前十里唯一的硕士论文。
*最新更新,今天下载量再次翻倍,已经第二了。

【5】苹果在华营收两年来首次恢复增长,库克:感谢“国补”
苹果公司2025财年第三季度在大中华区的营收实现显着反弹,达到153.7亿美元,同比增长约4%至4.4%,结束了此前连续两个季度的下滑趋势,为两年来首次恢复增长。
此次增长主要得益于iPhone销售的强劲表现以及Mac业务的可观增长。苹果CEO蒂姆·库克在财报电话会议中明确表示,中国部分地区对消费电子产品的补贴政策对苹果的销售起到了明显的提振作用,并称这项补贴确实适用于我们的部分产品,而且显然有帮助。
从整体财报来看,苹果该季度总营收达940.4亿美元,同比增长10%,创下自2021年12月以来的最大涨幅;净利润为244.3亿美元,同比增长9%。iPhone业务收入达445.8亿美元,超出市场预期,同比增长13%。此外,库克透露,苹果在本季度内售出了第30亿部iPhone,标志着其智能手机业务的重要里程碑。
尽管中国区业绩回暖为苹果带来积极信号,但公司在生成式AI和智能助手领域的进展仍受到关注。库克表示,苹果正在加大人工智能领域的投资,升级版Siri正在推进中,预计将于明年发布新版本。

【6】传奇投资家吉姆罗杰斯清空美股,持有黄金和白银
据中国基金报,8月1日,传奇投资家Jim Rogers(吉姆·罗杰斯)在诺亚控股于新加坡举办的“全球华人财富管理与传承”峰会上表示,目前仅持有全球两个国家的股票,中国是其中之一,已清空所有美国股票。他认为,下一次美国经济危机将是他有生以来最严重的。
吉姆·罗杰斯表示持有中国多个行业的股票,尤其看好旅游业前景。“中国所有行业都具备潜力,旅游业尤其如此。过去几百年,中国人很少旅游。如今,中国人可以出境旅游。他们渴望看世界,外国人亦希望了解中国。旅游业、酒店业拥有良好前景。”
吉姆·罗杰斯感叹中国过去几十年的巨变。“1984年,我第一次去中国时看到的是一个与现在相比完全不同的世界。中国将是21世纪最重要的国家,在许多领域已然如此。人们应该确保孩子和孙辈会说普通话,以便为未来的世界做准备。”
资产配置方面,吉姆·罗杰斯表示,他持有黄金和白银。历史经验显示,黄金和白银一直是经济危机时的避风港。考虑到黄金价格创历史新高,其目前没有继续购买黄金。不过,相较于历史水平,白银被低估,他在购买白银。他进一步表示,若黄金下跌,他会买入更多黄金。

【7】中国大使馆向柬埔寨边境难民提供10万美元援助
今天上午,中国驻柬埔寨大使汪文斌宣布,中国驻柬埔寨大使馆将向奥多棉芷省卜迭安波县本乡波查村瓦普诺姆·坎博尔临时安置点的居民提供10万美元援助,帮助他们改善生活条件。衷心祝愿饱受战火摧残的人们早日平安返回家园。

【8】谷歌辟谣恢复中国大陆业务传闻:不是真的
网传谷歌将恢复在中国大陆的业务,谷歌辟谣。8月1日,网络上流传谷歌(Google)中国的一则公告截图,其中提到,“自2025年9月1日起,Google 获准全面恢复在中国大陆地区的服务。”
对于上述截图,谷歌回应财新称,这则信息不是来自谷歌,这不是真的。

【9】“如果我在中药里面掺西药卖能成为名中医吗”?某乎上有人问

【10】贝森特:美国已具备与中国达成协议条件
美国财政部长贝森特相信美国已“具备与中国达成协议的条件”,并对未来前景感到“乐观”。

【11】与俄高官口水战升级 特朗普下令部署两艘核潜艇
美国总统特朗普下令部署两艘核潜艇,这一举动标志着特朗普与俄高级官员围绕乌克兰和关税问题的口水战出现了非同寻常的升级。

【12】特朗普与金主掏2亿美元 打造白宫大型宴会厅
特朗普准备在白宫打造一座大型的宴会厅来举办国宴等官方接待活动,这将是白宫一个多世纪来最大规模的建筑工程之一。工程估计耗资2亿美元,将由特朗普本人以及其他金主承担。

【13】韩美首脑8月会谈聚焦“同盟现代化”
韩国总统李在明与美国总统特朗普预计将于8月中旬在华盛顿举行首次峰会。此次会谈将重点讨论驻韩美军职能调整、国防费分担机制,以及美方主导的“同盟现代化”构想,被视为韩美安保同盟由“应对朝鲜威胁”向“印太战略支柱”转型的关键节点。

【14】东南亚多数国家关税19% 惟老挝缅甸40%居全球第二
美国总统特朗普签署行政命令,对东南亚多个国家征收19%到40%的对等关税,其中马来西亚的关税从原来的25%下调到19%,泰国和柬埔寨则从36%下降到19%。

【15】元首之愤怒:
杰罗姆“太晚”鲍威尔又来一次了!!!他太晚了,实际上也太愤怒、太愚蠢、太政治化,根本不该担任美联储主席。他正在让我们的国家损失数万亿美元,此外他还搞出了历史上最无能、甚至最腐败的建筑翻修工程之一!换句话说,“太晚”是个彻头彻尾的失败者,而我们的国家正在为此付出代价!

【16】与特朗普关系破裂后马斯克仍向共和党捐赠数百万美元
在与美国总统唐纳德•特朗普公开决裂后,埃隆•马斯克仍继续资助共和党候选人,向为明年中期选举做准备的竞选组织捐赠了数百万美元。

【17】美国的学术自由面临威胁
哥伦比亚大学(Columbia University)坚称,上周与特朗普政府达成的2.21亿美元和解协议并未损害学术自由。长期被视为美国教育实践和成功基石的“学术自由”,如今已成为各大学抵御美国政府所提要求的底线。

【哈佛要与白宫和解 或须付至少5亿美元】彭博社引述知情者说,白宫在与哈佛大学的和解谈判中,把5亿美元视为达成和解的底线。如果哈佛不接受政府的监督条款,和解成本可能更高。
【18】特朗普政府携手科技巨头推出全新私人健康数据共享系统
7月30日,特朗普政府宣布将推出一项由谷歌、苹果、亚马逊等科技公司参与的新型健康数据共享系统,允许美国民众在不同医疗系统和App之间分享个人健康信息与病历,目标是简化资料访问、优化慢性病管理,尤其聚焦体重控制与糖尿病。

【19】贺锦丽宣布不参选加州州长2026留下再次竞逐白宫可能性
7月30日,前副总统贺锦丽发表声明,确认不会参选2026年加州州长,并暗示未来仍有可能再次角逐总统职位。她表示,已就自己在当前政治环境中的角色进行了深入思考,决定暂不重返选举职位。

【20】西雅图市起诉特朗普政府,指其威胁数亿美元资金拨款
西雅图市政府近日对前总统特朗普政府提出法律诉讼,指控其行政命令非法威胁联邦拨款的发放,这些资金涵盖从公共安全、住房到多元与性别认同等多个城市关键项目。市长布鲁斯·哈雷尔(Bruce Harrell)与市检察长安·戴维森(Ann Davison)在西雅图市政厅召开联合记者会,宣布将启动新的法律挑战。

【21】美国联合国表态特朗普要求俄乌8月8日前达成止战协议
美国总统特朗普周四向联合国安理会表示,他希望在8月8日前达成协议,结束俄罗斯在乌克兰的战争。

【22】天太热导致日本猪肉价格创新高。
据东京食肉市场株式会社的统计数据显示,今年7月在猪肉整体交易中占比较多的「上等肉」全月均价较6月上涨72日元,达到了每公斤866日元(约21元一斤),创下历史新高。主要原因是夏天异常炎热,导致猪肉产量出现了下降。国产猪肉批发价在7月中旬突破了每公斤900日元。

【23】金正恩下令在中朝边境建货运站
朝中社星期六(8月2日)报道,朝鲜领导人金正恩已下令在中朝边境附近建造一个货运站,以支持朝鲜西北部的一个大型温室农场项目。

【24】@我希望一辈子永远活着
啊啊啊啊啊刷到一个老外的视频,在上海的餐厅制止室内吸烟和对方起了冲突,吸烟的人大喊close your camera this is China
感谢来源:喷嚏网 综合编辑,有增改
友情提示:请各位河蟹评论。道理你懂的