【1】@莓鲸星屿绮梦
几年前我在杭州租房时,有天房东老太太突然对我说:我今年83岁了,从这个月起,你就不用再给我交房租了,只是有一件事想要拜托你。
那时我一个月房租2100,是笔不小的开销,听老太太说能免除房租,心里很开心,忙说:您说,只要是我能做到的,一定帮忙。
我以为会是什么麻烦事,毕竟一个月2100块钱,如果我长期住的话,不是一笔小钱。
结果没想到房东拜托我的竟然是非常容易的一件事。
她说:麻烦你每天回来时敲下我的房门,如果听到我回应的声音,你就放心回家,如果听不到,就麻烦你给我儿子打个电话吧。
那时我已经租房东老太太的房子有两年多了,算是她的熟客,加上我是个性格外向的人,平时见了面也喜欢跟她唠唠嗑,知道老太太只有一个儿子,多年前已经移居美国,大概是工作忙,我知道的是儿子已经两年没有回国了。
老伴儿也去世三年了,最近老太太觉得自己身体大不如前,怕出事了也没有人知道,所以便拜托我每日敲门看一看她是否安好。
接受了老太太的拜托后,我便每日上班前下班后去敲两次门,有时下班太晚不方便,我就给老太太打个电话,也不需要接听,通了直接挂断知道她安好就行。
如此过了一段时间,大概不到三个月吧,早上敲门时,老太太没有回应,打电话也无人接听。
我心中一慌,怕老太太真出什么事儿,便先打了物业电话,物业又打了110,等警察打开门时,发现老太太安静的躺在床上,人已经没有呼吸了。
床头放着他们的全家福,那时老先生还健在,儿子带着儿媳回国看望父母,拍下了这张珍贵的照片。
按照约定,我给老太太的儿子打了越洋电话,通知他母亲去世的消息。
老太太儿子过了三天才匆匆赶回,简单办理了葬礼,便要回美国了。走之前跟我说,等租的房子合同到期了,他们就打算卖掉了,如果现在不租的话,也可以提前把房租退给我。
那几天,心里久久不能平静,一个人就这样逝去了,悄无声息,她走后,什么都没改变,她的儿子也很快回了美国,那里有他的生活他的妻子孩子,他的家。
老太太很多珍贵的收藏,比如儿子从小到大的照片,她喜欢的杯碟餐盘,她先生留下的串珠,都一并归到了时光的尘埃里,后面或许也会随着清运车扔到熔炉里化为灰烬。
都说养儿防老,但世界这么大,孩子有自己的生活,总会走散。
余下的日子,如果只剩下自己,是不是只能和寂寞相伴。
或许,值得欣慰的是,她走的很安详,没有痛苦,平静的去了天堂。
@杭之冯玥希望我好自为之:在医院看多了就知道了。儿女在国外,80岁老人独居的多得是。我们这一辈的父母,去国外子女家住一段又气呼呼回来的,也多得是。所以我常常跟有心在中学就送娃出去的朋友说,接受了西方教育的,观念和想法就不一样。只要你做好心理建设,觉得孩子好就好,你自己就当这个孩子已经没了,指望不上了。你老了,国外的子女有自己的家自己的事业,回来一趟真没那么容易。
【2】@严锋
这些年一个观察和感觉:拜托技术的飞速发展,与传统人类相比,现代大大小小人群制造茧房的意愿和能力真是长进了。
【3】@劳东燕2004
看到不少貌似中肯的评论,大意是我在评论其他社会问题时有可取之处,颇体现专业性,一讲到性别话题就有偏向。最近以来,甚至有越来越多的评论通过给我扣上“女拳”或“极端女权”的帽子,以贬抑甚至摧毁我所发表言论的影响力与公信力。
每每看完我都哑然失笑。此类评论者有没有想过另一种可能,那就是反而是你自己的性别偏向干扰了你的判断?无论是大同订婚强奸案,还是近期的Maskpark事件,不管我是一位男性还是女性,只要认同现代文明的价值观念,那就是女性也是人,都会得出大体相同的基本判断。难道我应该共情强奸犯与偷拍的色情违法犯罪分子?
我们之间的分歧,更多地是现代文明的价值取向与传统腐朽观念之间的差异。我不相信一位文明的现代男性,会在前述事件中共情同为男性的行为人。究竟谁才是有性别偏向的一方,让我们拭目以待,等时间来证明吧。
【4】@王天定
昨天写一个帖子,主要是劝一些想去农村置业养老的人要慎审行事。不要把想象与现实相混同。而且,更重要的是,人的身份并不必然与某种道德品格相关连。城里人并不必然狡诈,农民当然也不天然淳朴忠厚。带着玫瑰色的梦想去农村,大概率会碰得鼻青脸肿,等梦碎时分再醒来,那就太不划算了,因为这种苦,本来也是可以不吃的。
不过,我作为一个农村出身人,当然关注现代化进程中的乡村变革。我觉得一些有能力、有勇气、有乡村生活经验的各阶层人士,以种种形式反哺乡村也是很有意义的。我知道的,比如张维迎教授这些年在他陕北老家做的“面向企业家群体,以传播企业家精神和市场理念为宗旨”辛庄课堂,每年都有一批大大小小的企业家来这里培训上课;还有一些艺术家在甘肃秦安到一个叫“石节子村”的地方,因地制宜把一个封闭的西北山村做成了一个艺术馆,在这里做这种艺术活动。从他们身上,我看到了当年梁漱溟、晏阳初等乡建前辈的身影。
但是,再说一遍,这一切,都是好事,但是都需要对乡村生活复杂性有足够认识的,没做好准备,别轻易下水,否则容易把自己搞得里外不是人。
@王天定
前两年电影《隐入尘烟》热映,但听说导演李睿君老家很多人不以为然,有些甚至很愤怒,认为《隐入尘烟》抹黑了乡村,理由是影片里女主居然落水里被淹身亡,没有人出面搭救。他们说乡村是最有人情味的地方,怎么可能发生这样的事情?看看乡村办红白,哪个家里有点事,不是全村人一起上的?
我少小离家,不敢说自己有多少乡村生活经验,乡村里的红白事,只要有时间,这些年也总会去,全村一起上,确也是常态。但是因为这个,就要说《隐入尘烟》如果抹黑了乡村社会的人情味,这种辩驳说不好听点,也是驴唇不对马嘴。红白事全村上,那是典型的人情交易,我帮你是为着以后你帮我,没有这层交易关系,你且看看谁会理你。现实的农村里,特别西北乡村里,马有铁、曹桂英那样的苦命人,不搭理已是善待,各种的欺凌、侮辱才是他们生活的日常。而且侮辱压榨最狠的,可能还是血缘上最亲的人。电影中马有铁父母双亡,从年少时住在三哥的牲口棚里形同长工,这样的情节,其实完全符合生活的逻辑。
今天早上看有朋友发一条微博,劝朋友不要轻易去农村置业养老。我看了,真是心有戚戚焉。至少手里稍有余钱的城市小中产,还是老老实实城市里找地方呆着。网红短视频里的乡村,那是童话,童话很好,但人注定没法生活在童话里。
【5】@庄时利和
关于对乙酰氨基酚和布洛芬的话题,我以前大概写过几十篇了。这两个药临床运用几十年了,没必要担心成瘾,因为它们根本就没有成瘾的机制。
该用药就用药,没必要硬扛着。
以偏头痛为例,中国偏头痛诊治指南里面就说了,【划重点!】偏头痛发作时需要尽早用药,以提高有效率。首选仍然是对乙酰氨基酚和布洛芬、阿司匹林这些NSAIDs(非甾体类抗炎药),70~80%的轻中度偏头痛在急性发作时用这些药可以完全缓解。很多人担心过量用药,担心吃止痛药吃太久了,实际上在指南里面也对「长期用药」做出了定义,通常建议每个月的NSAIDs使用不要超过15天,含咖啡因的复方制剂(比如必理痛特效、散利痛)不要超过10天。
限制长期使用的目的一是避免副作用累积,比如胃黏膜损伤、肾功能影响,二是降低MOH( 药物过度使用性头痛)风险。你自己想想你一个月能吃个几天痛药。就大多数人的用药剂量和频率,远远轮不到担心这些问题的地步。
从安全程度上来说,对乙酰氨基酚和布洛芬根据说明书使用都很安全,前者可用于3个月以上婴幼儿及成年人,后者可以用于6个月以上婴幼儿及成年人(孕妇慎用/ 禁用),市面上的这两种药有的是单方,有的是复方,添加其他成分以提高起效速度/ 提高止痛效果/ 保护胃粘膜/ 延长作用时间等。
有些中老年人真是忍耐力惊人,天天瞎担心「耐药性」、「成瘾」,头痛欲裂也不愿意吃止痛药,实在佩服。
【6】@啊熊姨
一名中国女性最熟悉的药物依赖体验,就是每个月月经的第一天,毫无生机地等着布洛芬上劲儿的那三个小时。
整理一下评论区的建议:
1.司百得精氨酸布洛芬颗粒(颗粒>片剂,10分钟起效)
2.拜耳散利痛复方对乙酰氨基酚片(5分钟起效,人类之光)
3.拜耳小蓝片(主要成分是萘普生)
4.日本LOXONIN乐松止痛片
【7】范曾曾经与着名作家沈从文过从甚密,又因为在“文革”期间写沈从文的大字报而令其“感到十分痛苦,巨大震动”。“过去老话说,十大罪状已够致人于死地,范曾一下子竟写出几百条,若果主要目的,是使我在群众中威风扫地,可以说是完全做到了。”沈从文在文章中表示,“即便如此,我还是对范曾同志十分感谢,因为他教育了我,懂事一点,什么是‘损人利己’。可说是收获之一。”
多年之后,范曾在自述里提到:“沈从文先生对青年人爱护极了,对我的作品也很欣赏,不过我一生对不起他的地方便是在‘文化大革命’中,他作为‘反动权威’被揪出之后,我也曾给他写过大字报。”
(第一财经)

【8】茨威格加缪阿伦特
加缪强调,在所有公共选择中个体的道德责任都居于最首要位置,这一点与我们这个时代舒适的生活习惯大异其趣。他所定义的英雄主义是:平凡人因为朴素的善良而做出非凡的事情,这种定义现在看来要真实许多,尽管我们以前可能不那么认为。加缪借书中人物之口这样宣告:“我的弟兄们,你们罪有应得。”这句冷酷的话我们听来会很熟悉。
加缪清楚地知道善与恶之间的区别,而且他的立场很坚定(尽管他同情怀疑者和放弃原则者,同情不完美的人性的动机和错误),在他面前,如今我们这个时代的相对主义者和没有原则之人无不相形见绌。他用鼠疫来阐明道德危机的蔓延给人带来的困境虽然很受争议,但这部小说还是取得了巨大的成功,这是加缪没有想象到的。
他英俊迷人,他倡导社会和政治上激进的变革,他对数百万法国人的影响力是别人无法比拟的。用雷蒙·阿隆的话来说,对读加缪论述的人来说,“他们已经习惯从他那里获取每一天的想法”。战后巴黎的其他知识分子也注定要发挥重要作用,这里面就有阿隆本人以及波伏瓦和萨特。但加缪与他们都不同。他出生于1913年的阿尔及利亚,因而他比他的那些左岸的朋友都要年轻,他们中间的大部分人在战争结束时都已经40岁以上了;他来自遥远的阿尔及尔,因此也更有“异国情调”,而他的那些左岸的朋友都成长在由巴黎的众多学校和学院所营造的温室环境之中。加缪身上有一些特别的东西。一位当代的观察者说得很准确:“他的脸是那么有人情味,那么敏感,给我留下深刻的印象。他身上的那种正直非常突出,让人立即尊敬起他来;很简单地说,他和别人不同。”
朱特的作品中的确有一个道德核心,它也许是朱特对人性之恶的了解的产物,这也是让他的作品具有恒久价值的第三个因素。但是,朱特同时也有对更好的事物的希望以及对我们前进路途中的障碍的理解。朱特这样写加缪:“加缪是一个道德主义者,他在对善恶的区分上毫不犹豫,但他不去谴责人性的弱点。”
【9】贫穷并不是因为没有生产,而是因为有人把生产的成果据为己有。
Poverty does not result from the lack of production, but from the fact that the fruits of production are taken by a few. (Henry George)
【10】@梁赛
在不考虑电费的情况下。
中美AI芯片在对等算力下的效率(tokens/TFLOPS)对比
昇腾384与英伟达Hopper系列对比
昇腾384在预填充和解码效率均强于英伟达H系列
预填充阶段,昇腾384比H100强18%,是H800的2倍多!
解码阶段,昇腾384效率比H800强(+39%)。
有人问为什么没有H20,因为H20在这里还没有资格上桌PK。
H100阉割一刀,卖给中国就叫做H800
H800再阉割几刀就是H20
所以H20的性能在H系列里是最弱。
H20只能用来推理(运行大模型),不能用来训练新的大模型。

【11】@冷月如霜
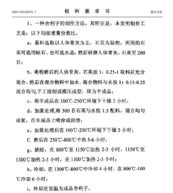
古有《禅与摩托车维修艺术》,今有《佛与舍利子制造专利》。
刷到个2007年的专利,来自辽宁锦州的赵先生开发出了一种人造舍利子的技术,将骨灰和石英按一定比例混合研磨,经历预热、烧结、冷却三个阶段,即成舍利子。
骨灰很容易理解。石英者,二氧化硅也,地球上最为常见的矿物之一,常用来做一些珠宝,如佛珠和手串。
专利里说舍利子是有德之人圆寂火化后,炼制出的一种物质。按作者的配方,或许有以下这种可能:高僧圆寂后,身上佩戴石英制珠宝的概率或许更高些,也更有可能与骨灰发生反应,烧结出更多的舍利子。



【12】@tombkeeper
当代互联网的矛盾有些是智力差异过大导致的,有些是封建臣民和现代公民的矛盾。
当然,还有些两者兼而有之。
感谢来源:喷嚏网